5657ÍþÄá˹
Ͷ×ÊÕß
> Ͷ×ÊÕß
> ¿Í »§
> ÇóÖ°Õß
> ´«Ã½Õß
·±ów
|
Global
English
Espa?ol
Fran?ais
§²§å§ã§ã§Ü§Ú§Û
ÐÅÏ¢¹ûÕæ
ÆóÒµ»ù±¾ÐÅÏ¢
ÈËÊÂн³êÊÂÏî
Ö÷Òª²ÆÎñÐÅÏ¢
ÆóÒµÖØ´óÊÂÏî
ÍÆÐÐÉç»áÔðÈÎ
Ô±¹¤ÕÐÆ¸ÐÅÏ¢
Õбê²É¹ºÐÅÏ¢
ÆäËû¹ûÕæÐÅÏ¢
ÈËÁ¦×ÊÔ´
È˲ÅÀíÄî
È˲Ÿſö
È˲ÅÕÐÆ¸
½ÌÓýÅàѵ
ÆóÒµÎÄ»¯
ÎÄ»¯ÀíÄî
ÊÓ¾õʶ±ð
ÎÄ»¯»î¶¯
Éç»áÔðÈÎ
µ³µÄ½¨Éè
µ³½¨ÊÂÇé
¼Í¼ìÊÂÇé
¹¤»áÊÂÇé
ͳսÍÅÇàÊÂÇé
¿Æ¼¼Á¢Òì
¿Æ¼¼×ÜÀÀ
ÊÖÒÕÁìÓò
¿Æ¼¼¶¯Ì¬
¿ÆÑÐЧ¹û
Ñз¢Óë·þÎñƽ̨
Ժʿ·ç·¶
ÖØµã¿Æ¼¼Ð§¹û
ÐÐÒµ·þÎñ
ÆóÒµ×ÊÖÊ
¿Æ¼¼½±Àø
¼ì²â»ú¹¹
֪ʶ²úȨ
±ê×¼»¯Î¯Ô±»á
5657ÍþÄá˹²úÆ·
ÖØÐÍ»úе
´óÐÍÖý¶Í¼þ
ºËµç×°±¸
ũҵ»úе
·ÄÖ¯»úе
¹¤³Ì»úе
ʯ»¯Í¨ÓÃ
ÁÖÒµ»úе
µØÖÊ×°±¸
¶¯Á¦»úе
³µÁ¾ºÍÁ㲿¼þ
»ú´²¹¤¾ß
µç¹¤µçÕ¾
ÒÇÆ÷ÒDZí
»·±£×°±¸
ÓªÒµÁìÓò
ÏȽø×°±¸ÖÆÔì
¹¤Òµ»ù´¡ÑÐÖÆÓë·þÎñ
¹¤³Ì³Ð°üÓ빩ӦÁ´
ÐÂÎÅÖÐÐÄ
֪ͨͨ¸æ
5657ÍþÄá˹ҪÎÅ
ÖØµã¹Ø×¢
¹ú×ʶ¯Ì¬
ÆóÒµ¶¯Ì¬
ʱÕþÒªÎÅ
ÈËÎï·ç·¶
ýÌ幨ע
רÌⱨµÀ
¹ú×Êί¶¯Ì¬
ýÌåÁªÂç
¹ØÓÚ5657ÍþÄá˹
¶Ê³¤Ö´Ç
5657ÍþÄá˹¸Å¿ö
¼¯ÍŸ߹Ü
5657ÍþÄá˹¼ò½é
×éÖ¯¼Ü¹¹
Éú³¤Àú³Ì
¶Ê»á
¸ß¼¶ÖÎÀíÖ°Ô±
¹«Ë¾ÉùÓþ
ÉÏÊй«Ë¾
Ê×Ò³
ÐÂÎÅÖÐÐÄ
֪ͨͨ¸æ
2023
֪ͨͨ¸æ
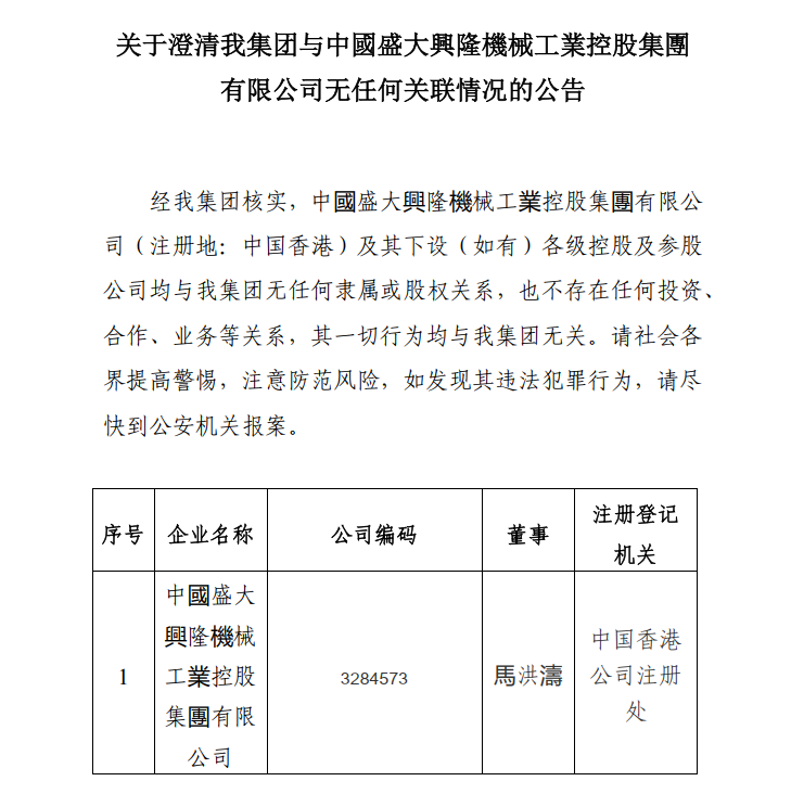
¹ØÓÚ³ÎÇåÎÒ¼¯ÍÅÓëÖйúÊ¢´óÐË¡»úе¹¤Òµ¿Ø¹É¼¯ÍÅÓÐÏÞ¹«Ë¾ÎÞÈκιØÁªÇéÐεÄͨ¸æ
Ðû²¼Ê±¼ä£º2023-07-28
ÎÄÕÂȪԴ£ºÕ½ÂÔÉú³¤²¿
¡¾
´ó
ÖÐ
С
¡¿
¸½¼þ£º
Ïà¹ØÎĵµ£º
±±¾©ÆðÖØÔËÊä»úеÉè¼ÆÑо¿ÔºÓÐÏÞ¹«Ë¾µ³Î¯Î¯Ô±¡¢¸±×Ü˾ÀíÔÀÎÄÁˆ½ÓÊÜÉó²éÊÓ²ì
2023-12-08
¹ØÓÚ³ÎÇåÎÒ¼¯ÍÅÓëÖйúÊ¢´óÐË¡»úе¹¤Òµ¿Ø¹É¼¯ÍÅÓÐÏÞ¹«Ë¾ÎÞÈκιØÁªÇéÐεÄͨ¸æ
2023-07-28
¹ØÓÚð³ä¹úÆóÐÅϢͨ¸æ
2023-04-25
¹ØÓÚ³ÎÇåÎÒ¼¯ÍÅÓë¹úе»ú½¨£¨ÁÉÄþ£©ÊµÒµÓÐÏÞ¹«Ë¾ÎÞÈκιØÁªÇéÐεÄͨ¸æ
2023-04-17
¹ØÓÚ³ÎÇåÎÒ¼¯ÍÅÓëÉîÛÚÖлúͶʵҵ¼¯ÍÅÓÐÏÞ¹«Ë¾ÎÞÈκιØÁªÇéÐεÄͨ¸æ
2023-04-17
¹ØÓÚ³ÎÇåÎÒ¼¯ÍÅÓë¹óÖÝÖлú¹úÐËÉÌó¼¯ÍÅÓÐÏÞ¹«Ë¾ÎÞÈκιØÁªÇéÐεÄͨ¸æ
2023-04-06
ÈÈÃÅÍÆ¼ö
>
ÄÚÍøÁ´½Ó
5657ÍþÄá˹¼¯ÍÅÔÚÏßѧϰƽ̨
5657ÍþÄá˹5657ÍþÄá˹ÐÂÎÅÐÅÏ¢ÖÎÀíÆ½Ì¨
5657ÍþÄá˹¼¯Íŵç×ӲɹºÆ½Ì¨
5657ÍþÄá˹¼¯ÍÅÍøÕ¾Èº >
Ó¢ÎÄ×ÓվȺ >
ÆäËûÓïÖÖÍøÕ¾ >
×°±¸ÆóÒµ
5657ÍþÄáË¹ÖØÐÍ×°±¸¼¯ÍŹɷÝÓÐÏÞ¹«Ë¾
ÖйúµÚ¶þÖØÐÍ»úе¼¯ÍÅÓÐÏÞ¹«Ë¾
ÖйúÒ»Íϼ¯ÍÅÓÐÏÞ¹«Ë¾
Öйú¸£Âí»úе¼¯ÍÅÓÐÏÞ¹«Ë¾
ÖйúµØÖÊ×°±¸¼¯ÍÅÓÐÏÞ¹«Ë¾
Öйú5657ÍþÄáË¹ÖØ¹¤¼¯ÍÅÓÐÏÞ¹«Ë¾
ÖйúºãÌ켯ÍÅÓÐÏÞ¹«Ë¾
5657ÍþÄá˹ÖÇÄܿƼ¼ÓÐÏÞ¹«Ë¾
¹¤Ã³ÆóÒµ
ÖÐ5657ÍþÄá˹еװ±¸¹¤³Ì¹É·ÝÓÐÏÞ¹«Ë¾
Öй¤¹ú¼Ê¹¤³Ì¹É·ÝÓÐÏÞ¹«Ë¾
Öйúº£Ñ󺽿ռ¯ÍÅÓÐÏÞ¹«Ë¾
ËÕÃÀ´ï¹É·ÝÓÐÏÞ¹«Ë¾
ÖÐ5657ÍþÄá˹е¹¤Òµ½¨É輯ÍÅÓÐÏÞ¹«Ë¾
ÖÐ5657ÍþÄá˹´²×ܹ«Ë¾
ÖйúÖØÐÍ»úеÓÐÏÞ¹«Ë¾
Öйú×Ô¿ØÏµÍ³¹¤³ÌÓÐÏÞ¹«Ë¾
ÖйúÆÖ·¢»úе¹¤Òµ¹É·ÝÓÐÏÞ¹«Ë¾
ÖÐ5657ÍþÄá˹е¹ú¼ÊÏàÖú¹É·ÝÓÐÏÞ¹«Ë¾
5657ÍþÄá˹º£ÄÏÉú³¤ÓÐÏÞ¹«Ë¾
¿ÆÑÐÔºËù
Öйúũҵ»úе»¯¿ÆÑ§Ñо¿Ôº¼¯ÍÅÓÐÏÞ¹«Ë¾
ÖйúÖÐÔª¹ú¼Ê¹¤³ÌÓÐÏÞ¹«Ë¾
±±¾©ÆðÖØÔËÊä»úеÉè¼ÆÑо¿ÔºÓÐÏÞ¹«Ë¾
5657ÍþÄá˹¼¯ÍÅ¿ÆÑ§ÊÖÒÕÑо¿ÔºÓÐÏÞ¹«Ë¾
ÖйúÁªºÏ¹¤³ÌÓÐÏÞ¹«Ë¾
»úе¹¤ÒµµÚÁùÉè¼ÆÑо¿ÔºÓÐÏÞ¹«Ë¾
ÉòÑôÒÇ±í¿ÆÑ§Ñо¿ÔºÓÐÏÞ¹«Ë¾
ºÏ·ÊͨÓûúеÑо¿ÔºÓÐÏÞ¹«Ë¾
¸ÊËàÀ¶¿ÆÊ¯»¯¸ßÐÂ×°±¸¹É·ÝÓÐÏÞ¹«Ë¾
5657ÍþÄá˹¾«¹¤¼¯ÍŹɷÝÓÐÏÞ¹«Ë¾
Ìì½òµçÆø¿ÆÑ§Ñо¿ÔºÓÐÏÞ¹«Ë¾
ÖйúµçÆ÷¿ÆÑ§Ñо¿Ôº¹É·ÝÓÐÏÞ¹«Ë¾
¹ãÖÝ»úе¿ÆÑ§Ñо¿ÔºÓÐÏÞ¹«Ë¾
ÖØÇìÖÊÁÏÑо¿ÔºÓÐÏÞ¹«Ë¾
³É¶¼¹¤¾ßÑо¿ËùÓÐÏÞ¹«Ë¾
ÖйúÖØÐÍ»úеÑо¿Ôº¹É·Ý¹«Ë¾
¹ðÁÖµçÆ÷¿ÆÑ§Ñо¿ÔºÓÐÏÞ¹«Ë¾
5657ÍþÄá˹Êý×ֿƼ¼ÓÐÏÞ¹«Ë¾
»úе¹¤ÒµÍýÏëÑо¿ÔºÓÐÏÞ¹«Ë¾
Æû³µÆóÒµ
5657ÍþÄá˹Æû³µ¹É·ÝÓÐÏÞ¹«Ë¾
ÖÐ5657ÍþÄá˹е¹ú¼ÊÏàÖú¹É·ÝÓÐÏÞ¹«Ë¾
ÖйúÆû³µ¹¤Òµ¹¤³ÌÓÐÏÞ¹«Ë¾
ÆäËûÆóÒµ
5657ÍþÄá˹×ʲúÖÎÀíÓÐÏÞ¹«Ë¾
5657ÍþÄá˹²ÆÎñÓÐÏÞÔðÈι«Ë¾
5657ÍþÄá˹×ÊÔ´¿Ø¹ÉÓÐÏÞ¹«Ë¾
5657ÍþÄá˹¼¯Íű±¾©¹²Ïí·þÎñÖÐÐÄÓÐÏÞ¹«Ë¾
ÓÑÇéÁ´½Ó
|
ÄÚ²¿·þÎñ
|
RSS¶©ÔÄ
|
ÍøÕ¾µØÍ¼
|
°æÈ¨ÉùÃ÷
|
ÁªÏµ5657ÍþÄá˹
¾©ICP±¸£º05005561 ¾©¹«Íø°²±¸£º110401300041ºÅ °æÈ¨ËùÓУº5657ÍþÄá˹ µØµã£º±±¾©Êк£µíÇøµ¤Àâ½Ö3ºÅ5657ÍþÄá˹´óÏà Óʱࣺ100080
¡¾ÍøÕ¾µØÍ¼¡¿
¹ØÓÚ³ÎÇåÎÒ¼¯ÍÅÓëÖйúÊ¢´óÐË¡»úе¹¤Òµ¿Ø¹É¼¯ÍÅÓÐÏÞ¹